欢迎浏览CCLEK8凯发官网网址览会官方网站
CCLE中国K8凯发官网网址览会 倒计时:0 天

CCLE第十届中国K8凯发官网网址览会
第十届CCLEK8凯发官网网址
2025CCLEK8凯发官网网址·广州
2025年11月13-15日
广州·广交会展馆D区
全国专注校园管理服务的品牌展会,展示范围涉及校园餐饮、能源、安全、信息化、物业、公寓、家具、商贸、连锁品牌、文创、建设与修缮等,已发展成为全国教育后勤领域品类全、专业度高、影响力大,集展览展示、场景体验、学习交流、项目对接、走访考察等“大后勤生态圈”一站式服务平台。
暑期已过半
学校大后勤相关业务老师及工作人员们
正全力为师生打造美好的校园生活环境
整个7月,CCLE的供需对接可没歇着
接下来带大家看看
7月小C在线上做了哪些需求对接
顺便给有需求的你划重点——
找学校大后勤产品服务,来CCLE就对了!
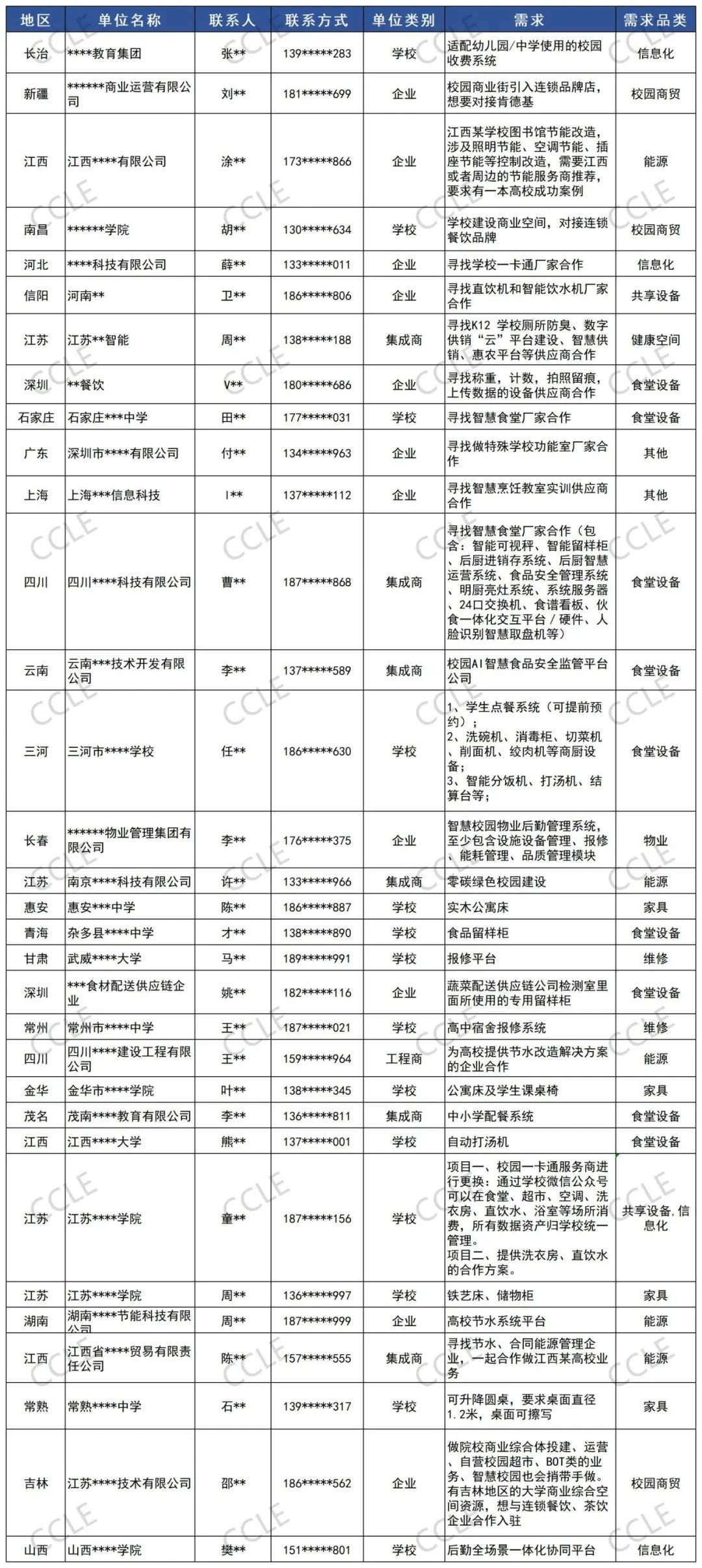
7月,我们共计收到78条需求,其中28所高校、19所中小学、31家企业,需求覆盖智慧食堂设备、食材供应、校园商业服务、能源管理、校园信息化管理、环保家具等多个领域。

部分需求信息
基于每家需方提供的需求,小C为其精准对接3-5家供应商进行线上洽谈,平均响应时间6小时以内,成功促成初步合作意向高达85%。
适配的供应商难寻、对比渠道太少、紧急需求响应滞后、筛选成本过高......
寻找供应商时,是不是总有这些问题?
想要打破合作信息壁垒,快速精准对接优质产品与服务,链接1000+优质供应商与10000+优质产品!
添加专属对接顾问
365天在线1v1对接沟通
详询对接顾问13381999035赵女士
扫码添加请备注:对接
谁是需方?
学校、教育集团、集成商、经销商、运营商、加盟商、品牌商、投资方、工程方……
能对接哪些供应商?
智慧餐饮、能源管理、校园信息化、校园物业、校园安全、健康空间、环保家具、商业服务、连锁品牌、校园文创、建设与修缮、中小学后勤等更多产品及解决方案提供商
*以上为部分供应商名单
对接形式
● 线上:1v1专属交流群、线上需求栏目发布、1v1视频洽谈等。

线下:CCLE校企&企企——生态供需对接会

往届活动回顾
CCLE供需对接会形式多样,线上对接的同时,与CCLEK8凯发官网网址在上海、深圳、成都等多地现场展开,邀请学校、教育集团、集成商、经销商、投资方等单位参与,精准链接需求服务产品,如智慧食堂、能源管理、校园安全、后勤信息化、家具、商业服务等领域,覆盖学校大后勤服务全链。


CCLEK8凯发官网网址作为全国唯一专注校园管理服务的品牌展会。自2018年举办以来,涉及校园餐饮、能源、安全、信息化、物业、公寓、商贸、文创、连锁品牌、建设与修缮等,已发展成为全国教育后勤领域品类全、专业度高、影响力大,集展览展示、学习交流、供需对接、成果展示、场景体验等于一体的一站式“场景+产业+ 生态”全链服务平台。
● 线上:打造“CCLE产品云”,为展商持续曝光,拓宽优质资源覆盖面,赋能教育后勤服务发展全链。

线下:CCLE第十届中国K8凯发官网网址览会将于11月13-15日在广州·广交会展馆D区举办 ,30000+㎡展示面积、500+品牌企业、1000+前沿产品/服务、30+会议活动、预计50000+专业观众......打造教育大后勤生态圈,助力全国学校后勤高质量发展。


未来,CCLEK8凯发官网网址将持续优化供需对接的组织形式与服务内容,打造校企常态化的合作交流平台。同时,还将加强与各方的合作,整合更多的资源,为学校和企业提供更加优质、高效的服务。
如果您是需方,想要对接优质供应商,别犹豫!联系我们帮您精准链接适配的供应商!
如果您是供应商,想要曝光链接更多需方,别错过!加入我们展示您的品牌风采与实力!